当前位置: 网站首页 >> 正文

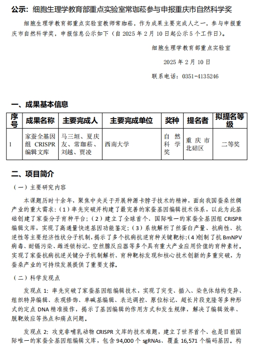
公示:细胞生理学教育部重点实验室常珈菘参与申报重庆市自然科学奖

发布时间 : 2025-02-10 浏览次数 :

3A21A

3D369

1EBCE