前段时间我解读过一篇关于mRNA 5 -甲基胞嘧啶(m5C)的综述[1],与DNA的化学修饰相比,RNA修饰更为丰富。其中包括N6 -甲基腺苷(m6A)、5 -甲基胞嘧啶(m5C)等。5 -甲基胞嘧啶(m5C)转录后修饰影响mRNA分子的成熟、稳定和翻译。那篇综述讲述了当前mRNA m5C修饰的实验检测方法和预测模型,重点介绍了它们的优点和局限性。并且系统地讲述了与mRNA m5C修饰相关的效应物及其在多种物种中的生物学功能的最新研究进展。最后,讨论了m5C修饰在多种疾病中的生理作用和病理意义,以及它们的治疗潜力。才过去不久就有一篇纯生信的文章出现,今天就来给大家解读这篇文章~
文章简介
本文[2]发表在期刊: BMC Medicine,在最近一年的影响因子为8.775。比上一年增加了2分。5mC簇(5mC评分)与BLCA的经典分子亚型、免疫表型、临床结果和治疗机会相关联来描述肿瘤微环境(TME)的异质性和功能特征。

小编总结
本文的作者开发出新的基于5mC调节子的亚型系统反映膀胱癌生物学的许多方面,并为膀胱癌的治疗提供了新的见解。5mC评分能够量化5mC亚型,识别不同的分子亚型,并对BLCA的治疗机会进行分层。同时,5mC评分可能是ICB反应和癌症预后的一个概括性预测因子。

结果解读
描绘5mC的簇
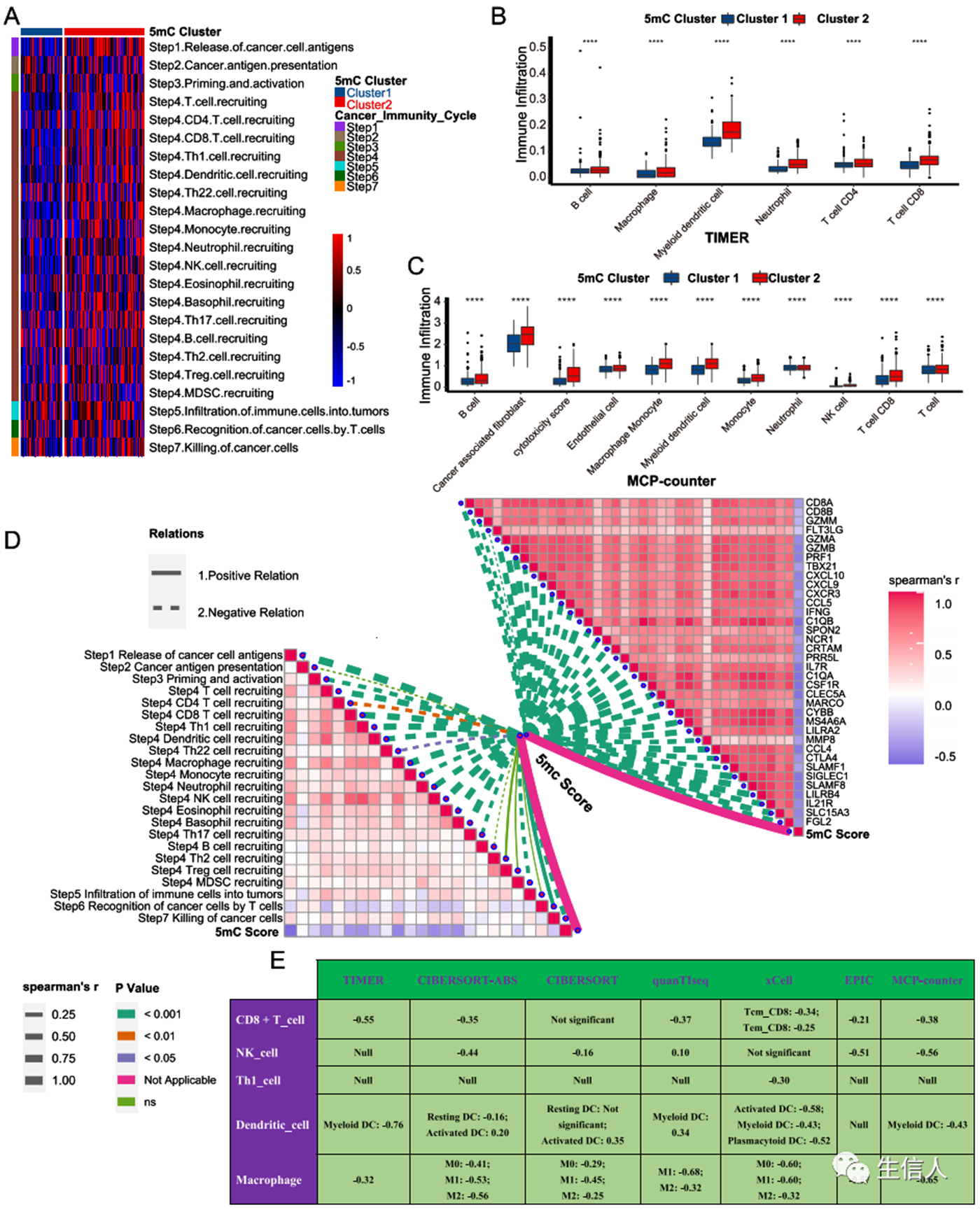
图1A显示与TCGA-BLCA队列中的预后价值、相关性和相关的5mC调节器的综合情况。根据21个5mC调节子的mRNA表达将TCGA-BLCA队列分为几类。值得注意的是,只有当队列一致性聚类K值为2时,聚类效果最好,并且不同的簇都具有显著的预后价值。

图5S研究涉及框架和用无监督聚类分析5mC相关分子
因此,135例患者被归入5mC簇1,其余患者被归入5mC簇2。图1B显示了5mC簇与临床病理特征之间的关系。显然,5mC调节因子在两个5mC簇中的表达存在差异。5mC簇2的患者比5mC簇1的患者预后更差(图1C)。进一步的多变量Cox分析表明,在调整了分期、分级、年龄和LVI后,5mC组是一个独立的预后因素(图1D)。

图1 TCGA-BLCA队列中5mC簇的临床相关性。
5mC基因标志、5mC评分的建立及其功能分析
图S6A显示5mC得分算法。首先,作者鉴定了两个5mC簇之间的401个DEG(5mC基因签名) (图S6B)。然后,作者用火山图中表达差异最显著(|log2FC|>2.5)的DEG(图S6C)。有趣的是,这些突出的DEG大多是BLCA分子亚型特异性标记。KRT6A、KRT6B、KRT6C、KRT5、KRT14、SERPINB3、SERPINB13、SERPINB4和DSG3是基本的亚型特异性标记。UPK1A、UPK2、UPK3A、KRT20和SNX31是管腔亚型特异性标记。这表明5mC簇可能与经典的BLCA分子亚型相似。在免疫相关过程中,5mC基因信号的功能明显丰富。例如,生物过程主要包括白细胞趋化和髓系白细胞迁移。分子功能主要包括趋化因子/细胞因子受体结合和趋化因子/细胞因子活性。细胞成分(CC)主要包括MHC蛋白复合物和角蛋白细丝(图S6D)。此外,5mC基因特征中最重要的KEGG信号通路是细胞因子-细胞因子受体相互作用和趋化因子信号通路(图S6E)。提示5mC簇(5mC基因特征)可能在BLCA中调节TME免疫和调节抗癌免疫反应中起重要作用。在5mC基因标记中,88个DEGs具有预后价值。然后,作者根据这些预后指标进行PCA,计算5mC评分。最后,根据5mC评分的最佳分界值,将TCGA-BLCA队列分为高5mC评分组(n=197)和低5mC评分组(n=203)。高分值组患者的预后好于低分值组患者(图S6F)。正如预期的那样,5mC分数可以有效地量化5mC簇。5mC簇1属于高5mC分值组,低5mC分值组属于5mC簇2(图S6G-H)。

图S6 TCGA-BLCA队列中5mC基因特征, 5mC评分和功能分析
接下来,作者比较了5mC评分组之间的突变谱、标志通路、致癌通路和KEGG通路的差异。在两个5mC记分组之间,大多数标志性通路都有不同程度的丰富(图S7A)。在高5mC分值组中,大多数代谢标志性特征都是丰富的。相反,在低5mC分值组中,大多数增殖相关标志信号、DNA损伤相关通路、发育相关通路和细胞成分相关通路均显著丰富。同时,在低5mC评分组,所有免疫相关的标志性信号通路,如干扰素-α/γ反应,都显著丰富。来自PURE-01研究的结果表明,干扰素-α/γ反应的激活预示着BLCA有较高的ICB应答率。尤其是免疫相关的KEGG通路在低5mC积分组明显丰富。提示低5mC评分组(5mC簇2)可能对ICB更敏感。先前的研究表明,TP53和RB1突变导致基因组不稳定,并促进BLCA的发病。在本研究中,低5mC评分组的TP53(55% vs 40%)和RB1(27% vs 9%)的突变率明显高于高5mC评分组(图S7B-C,图2D,E)。同时,大多数致癌途径在低5mC分值组显著丰富(图S7D)。这些结果可能解释了为什么低5mC评分组(5mC簇2)预后较差。总体而言,5mC基因特征和5mC评分综合反映了BLCA的生物学特性,包括TME免疫和预后。

图S7 5mC评分组的功能分析
5mC簇可完全替代经典分子亚型准确预测BLCA的治疗机会
图2A,B显示了5mC簇、5mC评分组和7个经典分子亚型分类之间的相关性。高5mC评分组和5mC簇1代表腔内亚型,以腔内分化、尿路上皮分化和Ta通路为特征。反之,低5mC分值组(5mC簇2)提示基础亚型,以基础分化、EMT分化、免疫分化、干扰素应答和角质化为特征。ROC曲线显示,5mC分数预测经典分子亚型的精确度从0.91到1(图2C)。在几个独立的外部队列中成功的验证这些结果。因此,作者认为二分5mC簇系统也可以反映大多数BLCA患者的分子特征。为了进一步探讨5mC评分在定量区分不同稀有亚型中的作用,作者比较了基础亚型、管腔亚型和其他亚型之间5mC评分的差异。与图2A,B的结果一致,基础亚型的5mC得分最低,而管腔亚型的5mC得分最高。这一现象在所有分子亚型系统中都能观察到。因此,5mC评分可以弥补二分5mC聚类系统的不足,定量反映其他稀有亚型的生物学特性。
低5mC评分组新辅助化疗相关基因的总体突变率明显高于高5mC评分组(48.02%比32.49%)(图2D、E)。提示低5mC评分组患者对新辅助化疗更敏感。同时,低5mC评分组的患者可能对EGFR靶向治疗和放疗更敏感(图2F)。相反,在高5mC评分组中,几条免疫抑制致癌通路明显丰富,包括Wnt-β-catenin网络、PPARG网络、FGFR3网络、IDH1、KDM6B和VEGFA。因此,针对这些致癌途径可能为高5mC评分组的BLCA患者提供治疗机会。相反,在高5mC评分组中,几条免疫抑制癌症通路显著富集,包括Wnt-β-catenin网络、PPARG网络、FGFR3网络、IDH1、KDM6B和VEGFA。因此,针对这些致癌途径可能为高5mC评分组的BLCA患者提供治疗机会。此外,作者还在DrugBank数据库中成功地确认了上述结果(图2G)。低5mC评分组(5mC簇2)患者对化疗药物(顺铂、多西紫杉醇和吉西他滨)、ERBB治疗(西妥昔单抗)和免疫治疗(阿替唑单抗)更敏感。然而,高5mC评分组(5mC簇1)的患者可能对抗血管生成治疗药物(索拉非尼和贝伐单抗)更敏感。
总体而言,相对于经典的分子亚型,5mC簇可能是更经济简单的选择。同时,5mC聚类和5mC评分可以预测BLCA对几种治疗的反应。

图2 5mC簇准确预测了TCGA-BLCA队列中的经典分子亚型和治疗机会
5mC聚类(5mC评分)预测BLCA免疫表型和ICB临床疗效
大多数免疫调节剂在5mC簇1中表达下调,由于肿瘤免疫周期的活性直接取决于免疫调节剂的综合作用,因此在5mC簇1中,大多数肿瘤免疫周期的活性被下调(图3A)。因此,这些周期的活性下调导致相应的TIIC(包括CD8T细胞、CD4 T细胞、NK细胞、Th1细胞、巨噬细胞和DC)在BLCA TME中的浸润水平降低(图3B,C)。这些发现提示5mC簇1可能是一种非炎性表型。

图3在TCGA-BLCA队列中,5mC簇和5mC评分与免疫表型相关
作者进一步分析了5mC簇与ICB响应预测因子之间的相关性。首先,大多数免疫检查点,如PD-1和CTLA-4,在5mC簇1中下调(图4A)。其次,在5mC簇1中,阳性ICB反应相关特征的富集分数和TIS显著低于5mC簇2(图4B,C)。因此,5mC簇1可能对ICB不敏感。总而言之,5mC簇1和高5mC评分预示着BLCA的非炎症表型和较低的ICB反应,这一点在几个外部队列中得到了成功的证实。此外,ICB相关的过度进展的发生率可能在高5mC评分组中更高。在高5mC评分组中,MDM2、MDM4、DNMT3A、CCND1、FGF3、FGF4和FGF19等基因的mRNA表达和拷贝数扩增率与ICB相关的进展呈正相关(图4F,G)。相反,与进展负相关的基因,如CDKN2A和CDKN2B,在高5mC积分组中显著下调。

图4在TCGA-BLCA队列中,5mC组和5mC评分与ICB反应的预测因子相关
5mC评分在湘雅队列中的作用验证
在作者自己的队列(湘雅队列)中,作者发现5mC评分可以准确地预测经典分子亚型(图5A)。除了Bayler亚型系统(AUC=0.9),AUC在0.99到1之间(图5B)。此外,5mC评分与许多抗癌免疫步骤的活性呈负相关(图5C)。随后,在7个独立算法中,5mC评分也与CD8+T细胞、NK细胞、Th1细胞、DC和巨噬细胞的浸润水平呈负相关(图5F)。同时,5mC评分与免疫检查点、TIS和ICB反应相关阳性评分呈显著负相关(图5D、E、G)。这些数据表明,5mC评分可以有效地对BLCA的免疫表型进行分层。此外,5mC评分能够预测其他治疗的临床反应,包括EGFR靶向治疗、放射治疗和几种针对免疫抑制致癌途径的治疗(图5H)。

图5验证了5mC得分在湘雅队列中的作用
多重免疫治疗队列中,5mC评分是有价值的预测指标
在这里,作者从9个免疫治疗相关队列(8个ICB队列和1个过继T细胞治疗队列)探讨了5mC评分在预测其他癌症(包括黑色素瘤、非小细胞肺癌和胃癌)ICB反应中的作用。首先,作者发现在8个ICB队列中,5mC评分与大多数免疫检查点呈负相关。与此相一致,高5mC评分组ICB应答率明显低于低5mC评分组(图6A-G)。高5mC评分组的预后也较差,因为ICB应答率较低(图6A-G)。在过继T细胞治疗队列中也观察到了类似的结果(图6H)。这一证据再次证实,5mC评分是跨癌症免疫治疗反应的一个有价值的预测指标。

图6在几个免疫治疗队列中,5mC评分预测了免疫治疗的反应
全文小结
作者整合了湘雅队列和多个外部BLCA队列,开发了一种新的基于5 -甲基胞嘧啶(5-Methylcytosine,5mC)调节子介导的分子亚型系统,并采用5mC评分作为定量评价指标。确定了两个5mC clusters,其评分可准确预测经典分子亚型、免疫表型、预后和多种治疗方案的疗效。最关键的是5mC现在发的文章数量少,生信类文章自然也相对好发,大家抓紧时间上车吧~
参考文献
[1] G. Guo, K. Pan, S. Fang, L. Ye, X. Tong, Z. Wang, X. Xue, H. Zhang, Advances in mRNA 5-methylcytosine modifications: Detection, effectors, biological functions, and clinical relevance, Mol Ther Nucleic Acids, 26 (2021) 575-593.
[2] J. Hu, B. Othmane, A. Yu, H. Li, Z. Cai, X. Chen, W. Ren, J. Chen, X. Zu, 5mC regulator-mediated molecular subtypes depict the hallmarks of the tumor microenvironment and guide precision medicine in bladder cancer, BMC Med, 19 (2021) 289.
转载自公众号《生信人》,如有侵权,请联系删除。