近期动态
当前位置: 网站首页 -> 办事流程-> 正文->

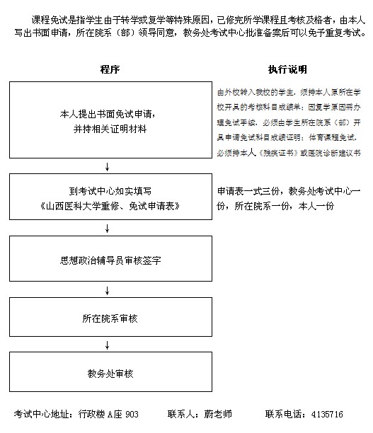
课程免试流程

日期:2014年01月13日   作者:教务处   点击次数: